Чтение – залог понимания
Польский язык использует буквы латинского алфавита, в который были введены дополнительные знаки для обозначения звуков польского языка. Выбор латинской письменности был предопределён, прежде всего, с принятием христианства по римско-католическому образцу.
Можно встретить использование латинских (английских) букв, без характерных знаков («хвостик», штрих, точка, волнистая линия), что встречается в «дружеской переписке» или на просторах интернета.
Алфавит польского языка состоит из 32 букв (Таблица 1):

Буквы [?], [?], [y], [?], не встречаются в начале слов. В словах иностранного происхождения встречаются буквы Qq (ку), Vv (фау), Xx (икс), однако они не относятся к польскому алфавиту.
Поверьте, со временем придёт понимание чтения польских букв в целые слова, а слов в законченную мысль. В особенности носовых букв ? [он], ? [эн], которые имеют свои трудности в начале знакомства с языком. Есть 2 способа научиться их произношению:
– попробуйте попытаться сказать [он] или [эн], но не выговаривая чётко букву [н], чтобы язык не соприкасался с верхними зубами или нёбом;
– в польском языке есть буква [?], произносится как английская [w] (в словах what, why, where). Попробуйте это совместить и произнести [оw] и [эw], где-то даже созвучно с [оу] [эу]. Главное в обеих случаях не слишком удлиняйте звук при произношении, иначе раскроете свое иностранное происхождение.
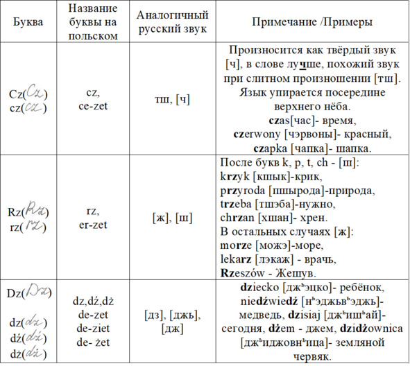
Знак мягкости – штрих над согласными (? [чь], ? [нь], ? [шь], ? [жь], d? [джь]), обозначает их «мягкость». На мягкость также указывает буква [i] которая «смягчает» гласную: siano [шьано] – сено, zio?o [жьоўо] – трава, niski [ньискьи] – низкий, zima [жьима] – зима.
Таблица 1: Буквы и буквосочетания польского языка





Поздравляю, теперь Вы знаете как читать слова. Перейдём к чтению текстов.
Имейте в виду, ударение в польском языке в большинстве случаев падает на предпоследний слог. Исключение составляют заимствованные иностранные слова и слова обусловлены историческим развитием польского языка.
Одной из самых популярных тем, умение рассказать «О себе». Где бы Вы ни были (собеседования, знакомства, семинары и т.д.), необходимо рассказать о себе, как о человеке, который чем-то увлекается, чему-то учится, кратко говоря, наслаждается жизнью.
«O sobie» (dziewczyna)
«О себе» (девушка)
Nazywam si? Ewa Witowska, mam 20 lat, jestem studentk? III (trzeciego) roku Zarz?dzania [зажондзаньа] — (управление, менеджмент) na Uniwersytecie Warszawskim. Pochodz? [походзэ] — (родом с …) z zachodniej cz??ci Polski, a dok?adniej z Wroc?awia. Od trzech lat na sta?e mieszkam w Warszawie, studiuj? i odbywam sta? w polskiej agencji reklamowej. Mimo ?e mam du?o obowi?zk?w zwi?zanych z prac? i studiami, potrafi? [потрафьэ] — (смогу) znale?? czas dla siebie.
Od kilku lat moj? najwi?ksz? pasj? [пас’йон] — (хобби) jest fotografowanie. Jest to ?wietny spos?b na realizowanie najr??niejszych [найружньэйшых] — (самых разнообразных) kreatywnych i na pierwszy rzut oka dziwnych pomys??w. Umiej?tno?? robienia zdj?? cz?sto przydaje si? w pracy, poniewa? [поньэваж] — (поскольку) na co dzie? tworz? kampanie reklamowe. W czasie wolnym ch?tnie robi? zdj?cia [зд'йэньчьа] — (фотографии) swoim znajomym, bior? te? udzia? [уджьаў] — (участвовать) w konkursach tematycznych. Poza realizowaniem sesji zdj?ciowych, lubi? te? ogl?da? [оглондачь] — (смотреть) filmy, a po?niej rozmawia? o nich z przyjaci??mi. Obecnie szczeg?lnie [шчэгулньэ] — (особенно) interesuje mnie kino Bollywood’u, czyli niezwykle dynamiczne, emocjonalne filmy indyjskie, kt?re od razu trafiaj? do serca.
Ze wszystkich gatunk?w filmowych najbardziej lubi? komedie, ale w dobrym towarzystwie zgodz? si? nawet na obejrzenie [обэйжэньэ] – (просмотр) horroru. Od samego dzieci?stwa jestem mi?o?niczk? [миўошьньичкон] — (любительницей) ksi??ek. Uwielbiam [увьэлбьам] — (обожаю) kupowa? nowe papierowe wydania i trzyma? je w r?kach. To prawdziwe skarby! W?r?d moich ulubionych lektur znajduj? si? «Ojciec Chrzestny» autorstwa Mario Puzo, «Bel-Ami» Guy’a de Maupassanta oraz «Wielki Gatsby» Francis’a S. Fitzdgeralda.
Podczas ?wi?t [шьвьонт] — (праздники) oraz na d?ugie weekendy [викэнды] — (выходные), staram si? przekonywa? koleg?w lub kole?anki na wsp?lne wycieczki zagraniczne. Dzi?ki temu zwiedzi?am ju? wiele kraj?w (w tym Belgi?, Niemcy i Czechy), sk?d mam niesamowit? ilo?? ?adnych zdj??, i co najwa?niejsze, mas? mi?ych wspomnie? [вспомньэнь] — (воспоминаний). Moje zami?owanie do podr??y wi??e si? z innym hobby, a mianowicie z nauk? j?zyk?w obcych [йэнзыкув обцых] — (иностранных языков). Szybko ?api? nowe s?owa, dobrze na?laduj? akcenty, co u?atwia mi proces uczenia si? nowego j?zyka. W tym momencie umiem ju? trzy (ukrai?ski, rosyjski, angielski). Obecnie jestem w trakcie poznawania j?zyka hiszpa?skiego. W przysz?o?ci [в пшышўшьчь
Более 800 000 книг и аудиокниг! 📚
Получи 2 месяца Литрес Подписки в подарок и наслаждайся неограниченным чтением
ПОЛУЧИТЬ ПОДАРОКДанный текст является ознакомительным фрагментом.